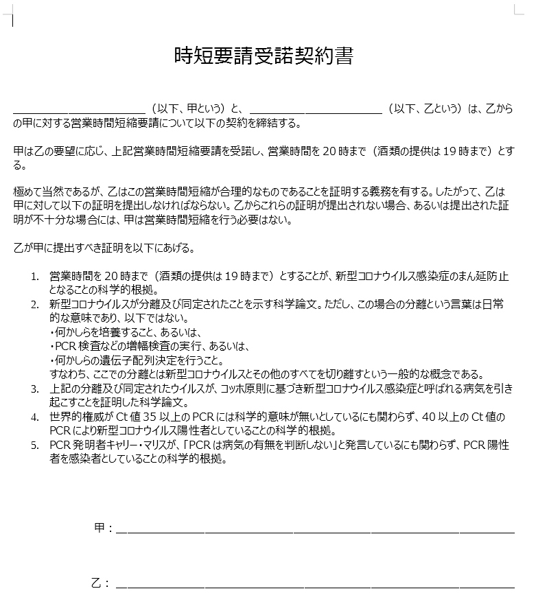
何らの科学的根拠も示せないにも関わらず、がんばって営業しているお店に対して20時で閉めろと強制してくる連中に対してつきつける契約書です。これでうまく行くかどうかは全くわかりませんが、しかし、ただ黙って受け入れる必要は少なくとも無いと考えます。この契約書をつきつけ、ここに書かれた証明を提出できないのであれば、「いつ出してくるんだ」としつこく電話しましょう。
もちろん、この内容をアレンジしていただいても構いません。ご自由にどうぞ。ただし、内容については一切の責任を負いません。
未分類何らの科学的根拠も示せないにも関わらず、がんばって営業しているお店に対して20時で閉めろと強制してくる連中に対してつきつける契約書です。これでうまく行くかどうかは全くわかりませんが、しかし、ただ黙って受け入れる必要は少なくとも無いと考えます。この契約書をつきつけ、ここに書かれた証明を提出できないのであれば、「いつ出してくるんだ」としつこく電話しましょう。
もちろん、この内容をアレンジしていただいても構いません。ご自由にどうぞ。ただし、内容については一切の責任を負いません。
コメント